2025年上半年,医药行业的发展态势可以概括为,业绩分化持续——一些龙头企业延续向好态势,但也有不少企业的业绩下滑相对严重。
就医药行业整体而言,2025年上半年的成绩并不算亮眼。根据国家统计局数据,2025年1月-6月规模以上医药制造业实现营业收入1.23万亿元,同比下降1.2%;实现利润总额1766.9亿元,同比下降2.8%。
但大趋势也很明显,整个产业正处于“仿制”到“创新”的蜕变期,多家上市公司已披露的财报成为行业转型的最佳注脚。特别是,不少医药企业坚持科技创新驱动高质量发展,“加大创新药研发”“提升在创新药中的竞争力”,成为多家上市公司在2025年半年报中频频提及的重要战略。
有业内人士表示,创新药的一个典型特点是研发周期长,一些企业其实已在创新药领域布局多年,有些创新成果已经或即将面世,如天士力、康缘药业、以岭药业等,均拥有涵盖多个领域的创新药管线。
回顾中国创新药产业近十年发展,创新药从无到有,在数量、质量、技术上均有明显突破。中信证券在近期的一份研报中称,2025年以来医药政策环境向好,全面支持创新药发展,“长期坚定看好创新药板块”。
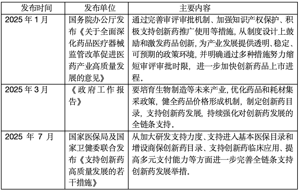
政策持续加码,药企纷纷押注创新药
Wind的数据进一步显示,截至2025年8月底,有近70家中药上市公司发布了2025年半年报,其中绝大多数企业的营业收入与净利润为正,但需要注意的是,也有超过一半的企业净利润出现了同比下滑的情况。
多家药企在财报中表示,阶段性业绩承压。
具体来看,这些医药公司业绩分化明显。2025年上半年,有10家企业净利润同比增长超过100%,同比增长最高的是特一药业,其净利润增幅高达1313%;沃华药业(002107.SZ)、嘉应制药(002198.SZ)净利润分别同比增长303%、254%。与此同时,2025年上半年有6家企业净利润同比下滑超过100%,其中净利润同比下滑最多的企业达到702%。
从业绩驱动因素看,核心产品或大单品销量显著回升,加强成本管控,又或是通过自主研发、合作研发、并购等获得新产品等,是多数医药上市公司业绩向好的主因。
加大研发投入,是2025年上半年多家龙头医药公司的重要战略。华润三九2025年上半年研发投入为6.62亿元,同比增长68.99%;以岭药业在2025年上半年的研发投入为3.99亿元,占营业收入比重达9.87%;羚锐制药2025年上半年研发费用为6306.09万元,较上年同期的4718.99万元增长33.63%。
与研发投入持续增长相对应的是,不少企业的销售费用持续下降。Wind 数据显示,截至2025年8月底,已披露中报的 492 家 A 股医药生物公司销售费用合计 1594.87 亿元,较 2024 年同期减少 61.6 亿元,同比下降 3.72%。
更有一些企业预见趋势,更早在费用结构上做出调整。以华润三九为例,该公司的销售费用率从2020年的36.77%下降到2025年中的26.59%,而研发投入复合增长率则持续走高,2025年中研发投入增长更是达到了68.99%。医药巨头们持续降低销售费用率,与此同时大幅提高研发费用率,这种转变有助于推动行业高质量发展。
药企研发投入持续增长,背后除了有行业趋势的推动,也有国家密集出台的医药政策支持。
9月1日,国家药监局副局长徐景和在2025年“全国药品安全宣传周”启动仪式上表示,“十四五”期间,共批准创新药210个、创新医疗器械269个,且均保持加速增长态势。
今年以来,国家层面密集出台创新药发展的支持政策。

(2025年以来,国家层面多次出台政策支持创新药发展)
仅在2025年上半年,国家药监局即批准上市创新药43款,其中40款由国内企业自主研发,3款为跨国企业进口。
可以预见的是,接下来创新药获批上市的数量会更多、节奏会更快。有专家直言,对于药企而言,创新已不再是可选项,而是生存和发展的必由之路。
创新管线增加,自研、合作多点开花
行业变局与市场需求,正是各家企业重兵投入创新药的驱动力。
创新正成为众多医药公司的核心战略之一,这在2025年尤其明显。多家上市药企在2025年半年报中明确提出加大创新力度。比如,天士力在2025年上半年财报中提出了“创新突围”的结构性特征;特一药业则表示,医药行业周期性特点主要呈现为“政策引导调整、创新驱动转型”等特征。
华润三九在多年前即确定了“品牌+创新”双轮驱动的战略,一名接近华润三九的人士表示公司决策层多年来重视创新,在国家政策和市场需求的推进下,近年持续加大创新力度,也更加注重增强风险意识与决策的科学性。
由于布局较早,这家医药龙头企业在创新药方面已经取得明显成效。根据华润三九2025年半年报披露,公司报告期内获得8个药品注册证书,205项在研项目,覆盖心血管与代谢、肿瘤等多个领域:与艾尔普再生医学达成HiCM-188项目联合研发合作,共同推进II期临床试验,HiCM-188是一种基于诱导多能干细胞的心衰再生治疗药物,也是全球首个在中、美两国同时获批临床默示许可的创新药;与博瑞医药就BGM0504注射液在中国大陆地区达成联合研发合作,该产品减重和2型糖尿病治疗两项适应症的国内III期临床试验正在顺利推进中;从境外引入的脑胶质瘤治疗药物ONC201正在国内开展I期临床研究,目前,该药物已被美国FDA加速批准。
在创新药领域,同样值得期待的还包括特一药业、太极集团、以岭药业等头部企业。
特一药业表示,对公司而言,公司既拥有成熟的传统产品体系,如百年历史的止咳宝片等黄金单品及系列中药梯队产品,同时也在积极探索创新发展路径,通过加大研发投入、引进专业人才等方式,努力提升自身在创新药领域的竞争力。
太极集团强调,公司聚焦“4+1”重点领域及中药大品种二次开发及中药创新药开发,提升中药全产业链的信息化及智能化水平。
以岭药业披露,在专注创新中药研发的同时,公司积极布局化生药和健康产业,构建了专利中药、化生药、健康产业协同发展、相互促进的医药健康产业格局。
在药企的创新药布局中,中药创新药也成为创新突破的关键领域。公开数据显示,仅仅在2025年上半年,国内就有5款中药1类创新药获批上市,涉及5家中药企业。在今年已经上市的中药创新药产品中,华润三九推出的3.1类新药益气清肺颗粒备受关注,该药由华润三九携手中国工程院院士张伯礼及团队共同研发,专门针对呼吸道感染康复期综合症状治疗。
随着中药企业纷纷在创新药领域加大研发力度,接下来,无疑会有更多中药创新药获准上市。公示数据显示,截至2025年7月31日,1.1类中药创新药处于临床及以上阶段的品种已达147个,比2020年翻了三倍。
并购整合加速,以战略构筑护城河
在国家政策的鼓励下,医药行业近年来并购潮起,尤其是自2024年9月“并购六条”发布以来,A股市场医药行业并购重组活跃度持续提升,包括华润三九、康缘药业、羚锐制药(600285.SH)等企业纷纷发起并购。
2025年3月底,天士力连发数则公告,宣布已正式迎来华润三九的入主。此次交易历时约半年,成为国内医药行业一项重要的“A收A”并购案例。具体而言,华润三九以逾62亿元的总价,从天士力原控股股东天士力集团及其一致行动人手中协议受让4.18亿股股份,占天士力总股本的28%,成为天士力的控股股东。
2025年1月28日,羚锐制药宣布,拟以自有资金收购银谷制药90%股权,交易价格为7.04亿元。银谷制药是一家集创新药物研究、原料药合成、制剂生产和产品销售于一体的创新型医药企业。
2024年11月,康缘药业宣布,拟以自有资金2.7亿元收购中新医药100%股权,意在构建中药、化药和生物药协同发展的完整产业布局、打造新的盈利增长点。
值得注意的是,华润三九、羚锐制药与康缘药业收购的标的企业均为创新药企业,医药巨头们通过并购整合加码布局创新药领域。
在中药领域,天士力作为创新药企的代表屡屡被提及。天士力早在20多年前就在进行“中药现代化”“创新中药”的实践,是一家名副其实的创新药企。天士力2025年半年报披露,该公司持续加大研发创新力度,聚焦心血管及代谢、神经/精神、消化三大核心领域,一方面,通过推进现代中药创制全国重点实验室建设,加快推进创新中药研发进程;另一方面,重点布局CGT、抗体药物等生物药。截至目前,天士力拥有在研管线项目83项,其中创新药项目数量为31项。
前述接近华润三九的人士表示,华润三九的并购都是战略性并购,收购一家企业并不是简单的营收与净利润的增加,而是要互相补充、彼此赋能。他认为,随着华润三九与天士力创新管线的逐步兑现、协同效应进一步释放,其长期增长潜力值得期待——未来,在华润三九的赋能之下,天士力将成为中药创新药的引领者、医疗端头部品牌的有力竞争者,而收购天士力也有助于华润三九实现中药产业链的补链强链延链,建立在中药领域的引领优势。
事实上,华润三九与天士力已初步完成协同效能。2025年上半年,天士力并表赋能华润三九的处方药业务版图——处方药业务实现收入48.4亿元,同比增长100.2%。随着与并购整合企业的协同效能逐步释放,在华润三九的2025年半年报中,管理层预计2025年公司营业收入将超越行业平均增速,努力实现两位数增长。
前述羚锐制药并购的银谷制药同样取得了不错的效果,后者在2025年上半年带来营业收入9877余万元,净利润1322余万元;康缘药业通过收购中新医药则进一步完善了公司在生物药领域的研发布局,有望顺利切入代谢领域千亿赛道。
综合来看,医药行业整体正处于产业结构调整和科技自立自强的关键时期,虽然短期行业增速承压,但当前在人口老龄化、健康中国建设全面推进,以及创新能力持续提升等因素推动下,中国医药产业未来的发展韧性强、活力足、市场空间广。
而就企业而言,从“单轮驱动”到“中药+创新药双轮驱动”,从“成本优势”到“技术壁垒”,从“被动转型”到“主动引领”,创新正在成为驱动医药行业增长的核心引擎之一。
216.73.216.183
