4月22日,淘宝、拼多多、京东、抖音、快手五大电商齐发公告,就“售后服务规则”征求意见,其中均提到“仅退款”问题,纷纷表示平台将不主动介入消费者的“仅退款”申请,由商家自行处理。这被媒体解读为电商平台取消“仅退款”。
实际上,五大电商均在“意见征集”阶段,细看各家公告,目前只有京东明确将在4月30日起实施新规则,淘宝将于7月逐步实施,其他三家均没有明确新规的落地时间。
一位不愿具名的淘宝女装商家对《财经》记者表示,“仅退款”不可能“彻底取消”,他认为这个政策对于零食等低价商品依然会适用。“在消费者那里仅退款的选项肯定会在的,但是我们一般都会拒绝。”他说。
“仅退款”指的是消费者收到商品之后申请“退款不退货”(Returnless Refund)。这一政策最早由亚马逊在2017年推出,适用于低价值商品(如低于25美元)或退货成本较高的场景。例如,商品损坏或与描述不符时,消费者可直接申请退款,无需退货。
在国内,拼多多在2021年提出“仅退款”,初衷是简化售后流程、提升消费者体验,尤其在低价商品(如生鲜、日用品)中,退货成本可能接近商品价值本身,因此允许消费者无需退货即可获得退款。减少退货流程,也鼓励了消费者下单。
淘宝、京东、抖音这三大平台在2023年底相继跟进。到了2024年,“仅退款”成为头部电商竞争中维护客群的标配。但是在实际商业活动中,不少消费者恶意使用“仅退款”机制,多次退款不退货,或者已经超过退货退款的期限而强行发起“仅退款”,“薅”商家的“羊毛”。平台也或多或少存在纵容态度,因而让一众商家叫苦不迭。
2023年亚马逊已经收紧规则,对频繁退货的账号进行标记和限制,例如每月退货超过五次需支付退货费。2024年下半年以来,淘宝天猫等平台也多次公开表示松绑,让一部分高分商家对于“仅退款”拥有更多自主协商的空间。阿里巴巴的批发平台1688将对高分商家遭遇的“仅退款”给予一定补贴,并开通绿色申诉通道。
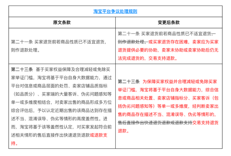
淘宝4月22日发布的最新公告显示,淘宝后续将不主动介入消费者在已收到货后的不退货退款售后申请,由卖家先行与消费者协商处理。与此同时,平台拟逐步对现行售后相关规则进行修改完善,明确相关退货退款情形,并设立退货退款规则专区,帮助商家和消费者理解。
淘宝称,将升级售后服务页面,识别交易订单的物流状态并匹配相应的功能选项,为消费者提供更清晰的售后服务选择。如:已签收订单消费者申请售后的,将并列展示“退货/退款”“换货”“维修”。
目前,淘宝天猫处于向商家征求意见阶段,这些措施预计于7月陆续实施。

《淘宝平台争议处理规则》调整。图源:淘宝官网;图片/杨立赟
拼多多在4月22日公告称,为保障平台商家和消费者的合法权益,持续完善售后相关规则,平台非必要不主动介入消费者在已收到货后的不退货全额退款售后申请;另一方面明确相关售后退货退款相关规则,修订《拼多多售后服务规则》并公开进行意见征集。意见收集期截至2025年4月29日。
京东同样在4月22日至4月29日对《京东开放平台售后服务管理规则》进行修订并公示,新规则将于4月30日生效。修订后的版本,删除或修改了六处“仅退款” “退款不退货”等字样。
抖音电商的意见征集期为4月22日至4月28日,其公告称,为进一步保护消费者权益和商家自主经营权,现针对平台售后处理规则中的退款相关规则进行修订完善。修改内容主要针对当前退款场景中存在的问题,对退货退款相关情形的处置规则和商家售后服务管理规范进行明确。
抖音称,充分支持商家与消费者自主协商解决售后问题,非必要不介入消费者在已收到货后的不退货全额退款售后申请。
在售后争议处理总则、退/换/修/补寄问题争议处理细则、商家售后服务管理规范中,抖音删除了10处“仅退款”字样,保留或修改为“退货退款或者退款处理”。

《抖音商家售后服务管理规范》调整。图源:抖音电商官网;图片/杨立赟
根据快手当前施行的《快手小店交易纠纷处理规则》提到,如同一商户出现大量违规订单,快手小店平台有权支持消费者仅退款不退货处理,所产生的损失由商家承担。
《快手小店发货管理规则》显示,延迟发货、虚假发货、虚假轨迹、无法发货、欺诈发货以及少件等发货问题处理过程中,相关订单消费者申请退款的,平台有权视情况对该商家的订单采取支持消费者仅退款、退货退款、退货补运费等申请,上述费用由商家承担。
快手在4月22日的意见征集公告中称,对现行的售后服务规则进行公示。为保护商家和消费者权益,优化各方责任分配,公示包括上述规则在内的一揽子政策,对相关退货退款情形的处置规则予以进一步明确。不过,快手没有在这一公告中展示拟修改的政策内容。
在近期关税战的大环境下,尽管各大渠道商都在争抢供应商,鼓励“外贸转内贸”,但是前述淘宝商家依然感受到内贸的吃力,购买力不足,传统电商平台明显缩水,订单量下滑。他已经从淘宝平台转移重心到近日在海外大火的敦煌网,通过B2B渠道继续做美国的生意,同时自己去日本谈采购单,开拓外贸渠道。“试试吧。”他说。
216.73.216.13
