11月26日,香港新界大埔屋邨宏福苑多栋住宅楼发生火灾,灾情引发各界持续关注。
根据香港消防处11月27日公布的最新消息,香港新界大埔火灾已造成55人遇难。消防部门表示,目前火灾还造成72人受伤,包括8名消防队员。目前已有4座楼宇火情被扑灭,另外3座楼宇火情已基本受控。香港特区政府保安局局长邓炳强表示,根据本次火灾现场初步调查情况分析,不排除刑事案件的可能性,目前已经交由香港警方进一步调查。
据一位在香港生活多年的金融人士表示,“昨晚我们一直在关注火灾事件进展,其触发五级火警,只有较四级火需更多支援时,才会升至五级火警,通常最少有35辆消防车。而且此次宏福苑小区中65岁以上老人占比超36%,早上看到伤亡人数我们也十分揪心。”
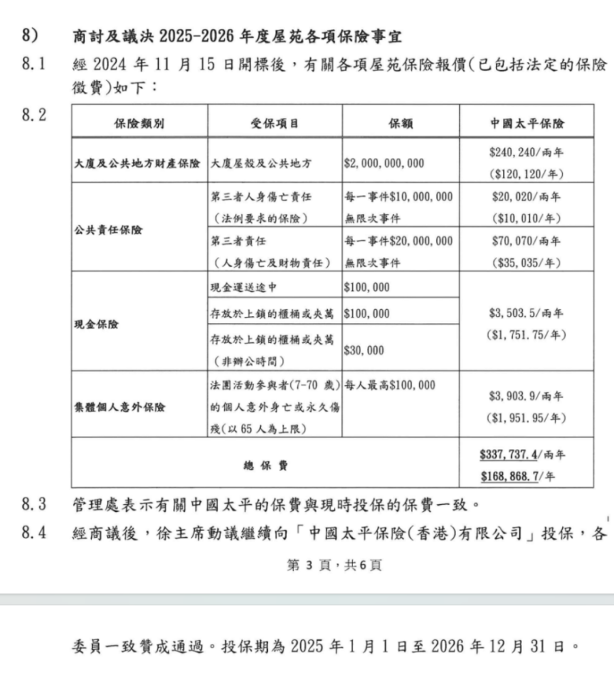
宏福苑业主立案法团网站文件显示,宏福苑业主立案法团曾商讨及议决2025-2026年度屋苑各项保险事宜,经商议后,动议继续向“中国太平保险(香港)有限公司”(下称“太平香港”)投保,各委员一致赞成通过,投保期为2025年1月1日至2026年12月31日。
文件显示,屋苑保险方案包括大厦及公共地方财产保险、公共责任保险、现金保险和集体个人意外保险,总保费为33.77万港元/两年。其中,大厦及公共地方财产保险保额为20亿港元,对应的保费为24.02万元/两年。
太平香港公开表示,事故发生后,已迅速启动应急机制,将按照保险合约,坚持“能赔快赔、应赔尽赔、合理预赔”的原则,积极做好保险理赔及客户服务,与社会同心同行,尽最大努力协助受影响居民渡过难关。太平香港承保了宏福苑维修工程项目的建筑工程全险、建筑雇员赔偿保险,业主立案法团第三者责任险以及财产全险、公众责任险,并承保了部分住户的家居保险、家佣险。
同时,当前多家保险公司已启动香港大埔宏福苑火灾事故理赔应急预案,包括中国平安、中国人寿海外公司、招商仁和人寿等,保险公司具体举措包括简化理赔手续,主动查核、联系投保客户,全力确保理赔快速到位,为受灾家庭提供及时支援。
另外,当前香港特区政府已启动应急救援机制,中央政府驻香港联络办已成立应急专班,与特区政府密切沟通,全力支持做好救援工作。目前,相关工作正在进行中。
涉事小区投保保额超20亿港元
根据香港宏福苑业主立案法团今年2月21日的一份“跟进工程交流会事项”信息显示,法团已书面要求顾问公司跟进收据及承建商已全数支付保费的证明。法团现已收到宏业提交了由太平香港发出的电邮回复,证明就其所投保的建筑工程全险及劳工保险已全数缴付保费及保单现时有效。
具体的保险方案如下图所示:从保险方案来看,太平香港承保险种总计包括大厦及公共地方财产保险、公共责任保险、现金保险和集体个人意外保险,这四类保险的总保费为33.77万港元/两年。其中,大厦及公共地方财产保险保额为20亿港元,对应保费为24.02万元/两年,受保项目为大厦房屋及公共地方;集体个人意外保险的受保项目为法团活动参与者(7-70岁)的个人意外身亡或永久伤残(以65人为上限),保额为每人最高10万港元,对应的保费为3903.9港元/两年等。

(图片来源:宏福苑业主立案法团网站)
据一位大型头部财险公司前高层透露,此次香港大埔宏福苑火灾涉及的保险业务较多,预计赔偿金额不小,最终还需要看事故原因和责任的认定。
除此之外,当前多家保险公司已启动香港大埔宏福苑火灾事故理赔应急预案。平安产险启动重大突发事故应急预案,总/分公司成立应急处理小组,第一时间应对本次事故,通过95511等渠道排查客户出险报案信息,暂未接到相关报案信息。其称,将持续跟进本次事故进展,同时推出七项服务举措,第一时间启动绿色通道。
中国人寿海外公司已即时启动应急理赔服务,简化理赔手续,主动查核、联系投保客户,全力确保理赔快速到位,为受灾家庭提供及时支援。招商仁和人寿则第一时间成立以公司负责人为组长的特别重大突发事件应急管理小组,统一指挥并协调总分公司开展应急处置、客户排查、理赔服务等各项工作,推出四大应急举措。
值得关注的是,11月27日,阳光保险集团宣布捐款1000万港元,紧急驰援香港大埔火灾救援,并向受灾群众致以最深切的慰问,向奋战在救援一线的工作人员致以崇高敬意。
哪些险种可赔付?
针对香港大埔火灾事件,哪些险种可以理赔?
据一位保险业内人士表示,财险公司负责楼宇公众地方的结构赔偿,寿险负责赔偿身故或重疾,若个人购买了火险也可理赔等。
据长期在香港保险业工作的险律科技(北京)有限公司联合创始人彭桓表示,香港整体保险覆盖率较高,这次大埔火灾事件中,主要涉及两类保险安排:一是屋苑层面的物业相关保险,二是承建商投保的工程和雇员保障类保险。
从屋苑本身投保的保险来看,根据公开资料,涉事屋苑主要涉及以下几项保障:一是大厦及公共地方财产保险,保额约为20亿港元,主要用于赔偿公共部分因火灾造成的财产损失;二是公众责任险,单次事故总保额约3000万港元,用于赔付因公共区域事故造成的第三方人身伤亡或财产损失;三是个人意外保险,每人保额约10万港元,用于对受伤或遇难住户提供基础保障。
同时,涉事工程公司还通常会投保建筑工程全险及劳工保险,具体包括:工程险,保额约3.15亿港元,用于赔付施工范围内的财产损失;第三方责任险,单次事故总保额约5000万港元,用于赔偿对无关第三人造成的人身或财产损失;以及劳工保险,单次事故总保额约2亿港元,用于保障在施工中受伤或死亡的工人权益。
彭桓认为,目前警方披露的信息来看,火灾原因仍在调查之中,但已有三名工程公司负责人被拘捕,涉嫌误杀,这在一定程度上表明调查方向更倾向于人为失误或施工不当所致,最终结论仍需等待官方通报。
若最终调查认定事故因第三方(如相关工程公司)的疏忽或违规操作所致,上述屋苑保险和工程相关保险均可能被触发,受害住户、公众及施工人员可依据各自适用的保险条款进行索赔。据了解,上述主要保险均由太平香港承保,在同一保险主体下处理多项理赔,将有助于提升整体理赔沟通和协调效率。
216.73.216.183
