3月27日的维多利亚港畔,春潮与资本同频涌动。
香港JW万豪的午后,中环天际线在窗外勾勒出层次分明的立体美学;而室内,一场关乎中国资产重估的上市企业业绩发布会吸引了众多投资人。
自2021年至2025年,在恒生指数、恒生中国企业指数和恒生高股息率指数分别下跌了5.88%、17%、10.7%的大势下,中信股份(0267.HK)股价累计涨幅超过200%。
在价值投资领域,中信股份被视为代表性机构之一,近年来愈发受到市场的追逐。
这印证着中信股份在盈利能力、业务板块、公司治理等方面具备了可持续核心竞争力。其2025年数据显示,实现收入7692.64亿元,归属于普通股股东净利润587.30亿元(除特别说明,本文中金额币种均为人民币),分别同比增长3.0%和0.9%。

(来源:中信股份官网)
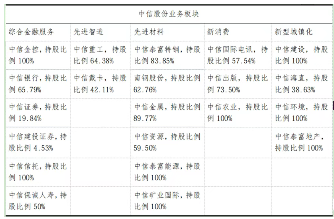
中信股份的价值重估在于,高效整合利用中国最全金融牌照,充分发挥协同所构筑的护城河业务,并有跨周期抗风险的优势,可以实现周期互补、风险对冲,这在当下不稳定性加剧的市场中更为稀缺和可贵。
放眼全球金融业的演进,综合化经营被认为具有更大的竞争优势。如伯南克认为,若一个金融公司规模足够大,就能提供范围更大的服务,高效地服务于全球的非金融类企业。
值得一提的是,中信已发展成为中国最大的直接融资机构、最大的综合性资产管理机构。这为中信进一步扩大综合金融优势,在直接融资、资产管理领域从“最大”迈向“最强”,提供了广阔的空间和丰富的机遇。
中信股份未来增长的深层次动能同时来自集团“三三五”战略所打开的新价值维度:将投资列为与金融、实业并列的三大主业之一。
“这是服务国家战略的实际行动。有效投资是稳增长、扩增量的重要抓手。中信发展投资主业,就是要把资源配置到新质生产力、扩大内需等国家重大战略上来,当好长期资本的‘国家队’,护航经济社会向新向优发展。”中信股份董事长奚国华指出,这亦是推动高质量发展的必由之路。投资成为金融、实业发展的“倍增器”,能更好释放“乘数效应”。
风起于青萍之末,浪成于微澜之间。中信股份战略的调整与全球科技浪潮共振。目前,以人工智能、量子科技、生物技术为代表的新一轮革命正加速演进,以前所未有的速度重构全球创新版图,深刻影响大国博弈的格局。
人无我有。除金融全牌照体系,中信股份还拥有一般投资公司不具备的丰富产业资源,能为被投企业提供充沛资金支持及广阔产业场景,已形成了被投企业、产业资源、资本资源联动的生态网络,该独特性无疑被赋予了更深远的成长可能。
依托金融与实业并举的综合格局作为坚实支撑,通过投资这一关键引擎作为有力撬动,以践行国家战略、助力民族复兴为使命的中信股份将在“十五五”新征程中,展现新作为、创造新价值、实现新跨越。
股价修复:五年涨幅超200%
“短期内,市场是部投票器;而在长期,市场是台称重器”,股价一时的涨跌或许与企业真实情况脱节,但长久来看,市场会逐步衡量出它的内在价值。
作为一种长期趋势性判断,市值是衡量一家上市公司综合实力、市场认可度与未来预期的晴雨表,代表着对其发展前景的综合认知。
“十四五”期间,中信股份坚持以价值创造为核心,扎实开展价值呈现,成效显著,增长态势可概括为三个关键词:
连增——自整体上市以来,首次实现连续五年市值正增长;倍增——过去五年累计涨幅超200%,成倍增长行业领先;优增——过去五年,中信股份持续大幅跑赢大市,优于同期恒生指数、恒生综合企业指数表现。2025年市场回暖背景下,中信股份市值增长态势更为显著,全年上涨38%。

(来源:中信股份年报、恒生指数等)
从分红收益的角度来看,上市以来,中信股份累计分红已超1400亿港元。近期,中信股份董事会更是决定,将2025年度分红率提升至29%,较2024年度增加1.5个百分点,与发布的股东回报规划相比提高了1个百分点,股息同比增长6.4%。中信股份近三年平均分红率约27.5%,平均股息率超6%,是长期资金投资的优选标的。
上面一连串光彩的数据得益于基本面持续改善,中信股份持续深化改革,金融、实业、科技等领域亮点纷呈,总体经营业绩保持向上向好态势。
进一步看,金融展现出体系联动的特色优势,发挥金控统筹作用,以金融“强核”工程为牵引,全面铺开模式创新,建强全牌照、全周期的综合金融服务体系,推动各大业态专注主业、完善治理、错位发展。金融子公司向新向优、利润全面增长等。
实业加快转型,展现出穿越周期的价值创造。深入实施实业“星链”工程,纵深推进传统产业“焕星”、新兴产业“造星”、未来产业“探星”三大行动,筑牢现代化产业体系建设的坚实根基。龙头地位更加巩固,中信金属铜、铌等“明星业务”利润贡献持续攀升,南非铂族多金属矿山建成投产。中信出版大众图书零售市场市占率稳居行业第一等。
科技全面发力,展现出创新驱动的强劲动能,聚焦培育壮大新质生产力,升级科技“磐石”工程,中信全年科技投入强度保持在3%的较高水平等。
中信股份市值的修复亦与中国经济持续向稳向好息息相关。伴随着资本市场改革红利持续释放,中国资产价值持续重估,中信股份早已启动系统性市值管理改革、逐步推动股价回归内在价值。
2024年,中信股份进一步推出多项关键举措,例如实施中高级管理人员自费购股,向市场积极传递信心;发布股东回报规划,在分红方面给予资本市场更为清晰的指引;将旗下所有上市子公司纳入市值管理考核,推动企业经营管理更加契合资本市场期待。
“上述措施是中信股份估值的分水岭,有助于增强投资者对其业务前景和回报的信心。”2025年10月,汇丰分析师在研报中称。
另外,很多境内外长线投资者进行真金白银投入,一直在增持,既是对中信股份过往业绩的认可,更是对未来发展的期待。其中,港股通持仓占比在过去五年间从0.78%提升至5%以上。
业绩跑赢大市:多指标达历史最佳
价值创造从不诞生于长板独秀的侥幸,而孕育于系统均衡的必然。无论市场如何风云变幻,唯稳健者行稳,唯均衡者致远,这是穿越周期的密码。
“十四五”期间,中信股份的总资产复合增速达9.7%,营业收入及归属于普通股股东净利润的复合增速分别达到9.3%和3.1%;金融板块的资产质量持续夯实,实业板块资产负债率稳中有降。明晟ESG评级从BB跃升至AA级,达到历史最好水平。
中信股份最近一个完整财务年度的各子公司表现更为突出。2025年,面对多重挑战,中信股份业绩稳中有进,营业收入和净利润实现稳步增长:实现收入7692.64亿元,归属于普通股股东净利润587.30亿元。
其中,中信股份金融板块收入和归属于普通股股东净利润分别同比增长6.2%和6.0%,银行、证券、保险业务利润均创历史新高;金融子公司实现资本节约112亿元。实业重点业务彰显韧性,中信戴卡、中信金属、中信泰富能源等子公司利润创历史新高。
拆开来看,中信银行在2025年实现收入2124.75亿元,实现归属于该行股东净利润706.18亿元,同比增长3.0%;资产质量保持稳定,不良贷款率为1.15%,连续七年下降。
中信证券则把握市场机遇,上年实现收入748.30亿元,同比增长29%;实现归属于母公司股东净利润300.50亿元,同比增长39%。
实施“三分类”业务转型后,中信信托顺应市场需求变化作出调整,2025年末信托资产规模达到3.8万亿元,新签约收入同比增长34%;固有业务实现收入39.47亿元,创历史新高;实现收入63.26亿元、归属于母公司股东净利润30.52亿元,分别同比增长18%和15%。
聚焦客户养老、健康等保障类需求丰富产品体系的中信保诚人寿,在2025年实现原保费收入336.62亿元,同比增长12%;净投资业绩同比增加47亿元,实现归属于母公司股东净利润49.52亿元,同比增长5170%。
“十五五”规划纲要明确指出,要“持续深化资本市场投融资综合改革……丰富满足居民财富管理需求的金融产品和服务”。
数据显示,直接融资领域,在2025年中信两家券商境内股权融资承销规模3891亿元、市场占比超三分之一,并购重组交易规模3684亿元、市场占比42.6%,均位居市场第一名;中信银行、两家券商境内债券承销规模达5万亿元、市场占比16%,位居市场第一名。资产管理领域,截至2025年末,中信股份总资产13万亿元,表外业务规模达60万亿元,资产管理规模近11万亿元。
同时,中信股份实业板块稳中有升,2025年在先进智造板块实现收入571.65亿元,实现归属于普通股股东净利润8.02亿元。作为全球最大的铝车轮制造商的中信戴卡实现车轮销量9517万只、铝铸件销量17.3万吨,分别同比增长15.7%和13%。
先进材料是推动现代科技与产业变革的核心驱动力,2025年中信股份先进材料板块收入、归属于普通股股东净利润分别较上年增速3.0%、2.3%。中信特钢归属于母公司股东净利润同比增长15.7%至59.29亿元,南钢股份归属于母公司股东净利润同比增长26.8%至28.67亿元。
净利润增速在20%以上的还有中信金属,其铜、铌销量均实现双位数增长,在2025年实现收入1418.19亿元、归属于母公司股东净利润26.89亿元,分别同比增长9.6%和20.2%;秘鲁邦巴斯铜矿项目运营稳定,分享收益增长超一倍。另外,中信泰富新能源发电量同比增长94%,实现归属于母公司股东净利润14.04亿元,同比增长22.2%,创历史新高。
2025年中信股份的新消费板块实现收入481.53亿元,实现归属于普通股股东净利润5.30亿元,同比增长1161.9%。中信出版数智化、IP化运营策略收效较好,2025年实现收入17.02亿元、归属于母公司股东净利润1.30亿元,分别同比增长0.9%和9.6%。大昌行处置低效业务,实现利润同比增长8.5倍等。
此外,中信股份开展融资成本压降一揽子措施,推动非金融业务融资成本明显下降,2025年合计对外利息支出109.54亿元,同比减少23.87亿元,降幅18%。对外处置回笼资金13.65亿元,商办物业出租收入23.7亿元、净利润13.9亿元等。
护城河高筑:综合经营为盾,投资拓新
1987年的一个深夜,北京国际大厦里,中信银行办公室还亮着灯,一名客户经理刚放下与存款客户沟通的电话,便又俯身投入到次日贷款上会材料的准备中。
三十余载倏忽而过,今晚的中信大厦灯火璀璨,映照的是更广阔的金融图景:曾经单一的存贷款业务,早已演变为综合化、立体化、全球化的金融诉求。
在当下,面对利率市场化、外部环境的高度不确定性与企业内部协同复杂性等多重因素的叠加,大型金融机构急于求解前所未有的系统性挑战。金融全牌照,以及在此基础上形成的综合金融服务,是中信最大的特色和优势之一。
综合金融不是简单的牌照堆砌,而是以客户为中心形成的“生态协同”。中信的综合金融优势,一方面得益于各金融业务的良好发展。旗下的银行、证券、信托、保险、基金、期货等业务,均拥有领先的行业地位、较强的专业能力和深厚的客户基础,为其做优综合金融提供了坚实支撑。另一方面得益于对业务联动的高度重视。中信金控具有统筹作用,对内完善协同联动机制、对外输出综合解决方案,为客户提供一站式、全周期的综合金融支持。
不仅如此,中信的综合性具有跨周期抗风险的优势,具有明显的业务协同优势,具有全球化综合经营优势。这是单一企业主体难以复制的独特优势。
若将综合金融与实业“星链”工程视为发展的基石,投资业务则为中信股份打开无限的想象空间。面向“十五五”,中信研究提出实施“三三五”战略,把投资明确为三大主业之一。
当前,中国新兴产业创新成果已经进入集中爆发期,人工智能、新材料、新能源等重点领域投资需求大、潜在回报高。通过加大对新兴领域的战略投入,将有助于中信在关键赛道卡位入链,打造“第二增长曲线”。
当然,投资并非中信的新业务,中信自诞生之初就带有鲜明的投资基因,经过46年的不懈努力,在投资领域积累了深厚底蕴。
奚国华表示,对于综合性企业而言,业务结构是关乎发展质效的核心变量。通过大力发展投资主业,能够有效落实“公司也是产品”的理念,促进结构布局动态优化、新旧动能衔接转换。
数据显示,2025年,中信股权投资联盟在管基金规模超3400亿元,培育孵化了超1200家科创企业。中信证券、中信建投证券围绕具身智能及人工智能、未来制造、未来材料、未来能源梳理细分赛道,建立代表企业观察池;发挥旗下直投、基金等业务优势,在上述赛道合计新增超过100个投资项目等。
大鹏一日同风起,扶摇直上九万里。随着“三三五”战略的引领,由投资与金融、实业三者共振演变而出来的持续生长的创造能力,正推动着中信股份内在价值与市场价值双向奔赴,亦成为投资者心中最笃定的稳健标的。
216.73.216.183
