4月17日—4月23日
行业要闻
兴业银行杭州分行被罚480万元;嘉兴银行被罚310万元;浙商银行金华分行被罚169.3万元;平安银行汽车消金济南分中心被罚40万元

4月17日至4月23日,央行、国家金融监督管理总局官网披露21张涉及银行的罚单。
其中,兴业银行杭州分行因“流动资金贷款管理不审慎,个人贷款管理不审慎等”被浙江金融监管局罚款480万元。
嘉兴银行因“核签核保不到位、贷款资金被挪用等”被嘉兴金融监管分局罚款310万元。
浙商银行金华分行因“1.违反金融统计相关规定;2.违反账户管理规定;3.违反网络安全管理规定;4.违反数据安全管理规定;5.违反反假货币业务管理规定;6.违反信用信息采集、提供、查询及相关管理规定;7.未按照规定开展客户尽职调查;8.未按照规定报告可疑交易;9.为身份不明的客户提供服务、与其进行交易,为客户开立匿名账户、假名账户,或者为冒用他人身份的客户开立账户。”被央行金华市分行警告,没收违法所得664.4元,罚款169.3万元。
湖州吴兴农村商业银行因“贷款管理不审慎、不良资产转让管理不到位等”被湖州金融监管分局罚款190万元。
另外,平安银行汽车消费金融中心济南分中心因“车辆抵押贷款贷前调查不尽职”被山东金融监管局罚款40万元。
圣源祥旗下三家保险中介机构合计被罚82万元;中华财险连收3张罚单

4月17日至4月23日,国家金融监督管理总局官网披露了14张涉及保险公司的罚单。
其中,圣源祥保险代理与圣源祥保险经纪因“财务数据不真实,向不具备保险业务资质的机构支付佣金”分别被河北金融监管局罚款43万元、38万元。圣源祥保险公估因“财务数据不真实”被河北金融监管局罚款1万元。上述罚款合计82万元。公开资料显示,圣源祥保险代理、圣源祥保险经纪、圣源祥保险公估均隶属于河北圣源祥实业集团有限公司。
中华联合财产保险连收新疆金融监管局3张罚单:中华联合财产保险乌鲁木齐第十二师支公司因“承保理赔管理不到位”被新疆金融监管局警告并罚款1万元;中华联合财产保险二二二团支公司因“理赔资料不真实”被新疆金融监管局罚款10万元;中华联合财产保险新疆分公司营业部因“利用保险中介机构套取费用”被新疆金融监管局罚款14万元。
杭银消金、锦程消金、蚂蚁消金2025年业绩出炉
4月17日至4月23日,杭银消费金融、锦程消费金融、蚂蚁消费金融2025年成绩单相继被披露。
截至2025年末,杭银消费金融、锦程消费金融、蚂蚁消费金融的总资产分别为599.21亿元、198.26亿元、3122.90亿元。
2025年全年,杭银消费金融、锦程消费金融、蚂蚁消费金融的营业收入分别为58.16亿元、11.76亿元、215.60亿元,同比分别增长10.44%、8.89%和41.70%;净利润分别为7.24亿元、1.58亿元、31.11亿元,同比分别下降21.30%、下降23.67%和增长2%。
公司聚焦
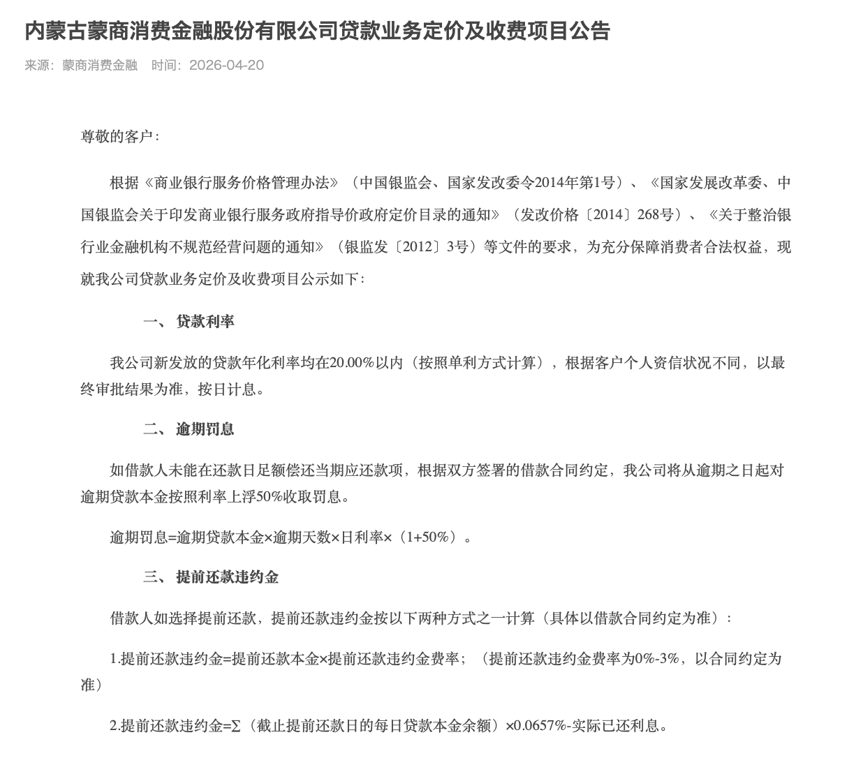
蒙商消费金融收窄贷款利率至20%
4月20日,蒙商消费金融官网发布的《贷款业务及收费项目的公告》显示,蒙商消费金融新发放的贷款年化利率均在20%以内(按照单利方式计算),根据客户个人资信状况不同,以最终审批结果为准,按日计息。

平安消费金融高管变动,贺静代为履行总经理职责
4月17日,平安消费金融在官网发布公告称,原总经理倪荣庆因临近退休年龄辞任,自4月10日起,由贺静主持公司工作、代为履行总经理职责,待监管核准其任职资格后正式履职。

监管动态
金融监管总局:自2026年起开展为期三年的防范和打击非法金融活动总体战
4月22日,2026年防范和打击非法金融活动部际联席会议全体(扩大)会议暨防范和打击非法金融活动总体战动员部署会议在京召开。
该联席会议决定,在前两年专项行动基础上,自2026年起开展为期三年的防范和打击非法金融活动总体战,巩固扩大专项行动成果,实现防非打非工作常态化、制度化、规范化。
联席会议还要求,前移治理关口,坚持金融特许经营、持牌经营原则,加强行业风险前瞻防范,严管涉非信息传播,提升监测预警精准性、有效性。强化打早打小,深化重点领域治理,依法开展行政处置,推动线索实质化解,严防严处利用APP开展非法金融活动。始终保持高压严打态势,对各类非法金融活动露头就打,加快存量案件处置攻坚。
上海市进一步加强金融广告监管工作
4月20日,上海市市场监督管理局、上海市地方金融管理局、上海市互联网信息办公室、上海市公安局、上海市文化和旅游局、上海市通信管理局、中国人民银行上海总部、国家金融监督管理总局上海监管局、中国证券监督管理委员会上海监管局9部门联合制定了《上海市进一步加强金融广告监管工作的意见》(下称《意见》),自2026年3月24日起施行,有效期至2031年3月23日。
《意见》明确细化金融广告内容准则,提升行业规范水平。其中提及,贷款类金融广告应当遵循审慎审查、风险防范原则。接受金融产品或者金融服务经营者委托发布贷款撮合业务广告的,业务合作方应当标示委托方名称,并以委托方的名义发布广告。
216.73.217.54
