4月23日,中共中央办公厅、国务院办公厅印发中国首个《碳达峰碳中和综合评价考核办法》(下称《办法》),标志着中国“双碳”(碳达峰、碳中和)工作从战略规划进入到制度化、规范化、长效化推进的新阶段。
“十五五”(2026-2030年)是实现碳达峰目标的攻坚期、决胜期,需确保实现“2030年碳排放强度比2005年降低65%以上”“2030年非化石能源消费占比达到25%”“煤炭和石油消费达峰”等关键目标。
《办法》正式将碳排放双控要求纳入党内与行政双重考核评价体系,这将有力督促地方党委和政府扛起责任、抓好落实,为实现“双碳”目标保驾护航。《办法》构建了“目标分解 — 过程监测 — 结果评定 — 问责激励”的全流程闭环管理体系,将“双碳”目标与官员政绩考核直接挂钩,使减排从可选动作转变为必答题。
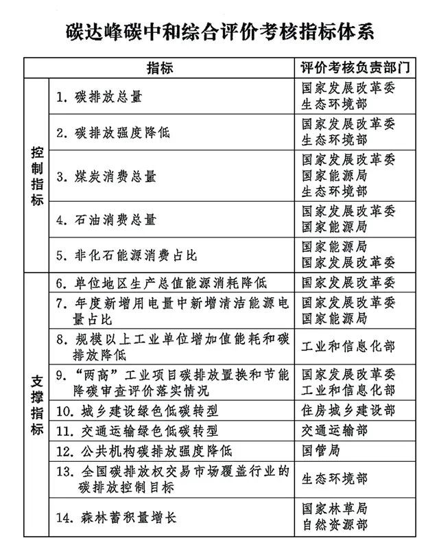
《办法》还构建了包含5项控制指标和9项支撑指标的“5+9”指标体系,形成了一套科学、系统的评价考核机制。
《办法》将进一步发挥碳达峰碳中和的战略牵引作用,加快推动能源转型和产业升级,推动经济社会发展全面绿色转型。目前我国绿色低碳产业规模约11万亿元,国家发展改革委预计,今后五年还有翻一番乃至更大的增长空间。
党政同责、力度空前
5项控制指标包括碳排放总量、碳排放强度降低、煤炭消费总量、石油消费总量、非化石能源消费占比,这五个指标对实现碳达峰目标起决定性作用。其中,煤炭和石油消费总量达峰是首次在碳考核文件中明确提出,意味着传统化石能源消费将受到严格限制。

图 碳达峰碳中和综合评价考核指标体系
来源:《办法》附件《碳达峰碳中和综合评价考核指标体系》
支撑指标覆盖节能、工业、城乡建设、交通运输、公共机构、碳排放权交易等领域。《办法》保留“单位地区生产总值能源消耗降低”作为支撑指标,释放出明确信号:要更高水平更高质量推进节能工作,用更少的能源消耗支撑更多的经济增长;同时,要严控化石能源消费,大力发展非化石能源,用同样的能源消耗实现更少的碳排放。
“全国碳排放权交易市场覆盖行业的碳排放控制目标”是另一个支撑指标,这意味着全国碳市场在“碳双控”中将承担重要使命,碳排放配额分配方法将在“十五五”期间逐步开启从基准值法到总量控制的过渡。
随着全国碳市场的不断扩容,其覆盖行业的碳排放量加起来已占全国碳排放总量的65%以上,这部分如果只实行强度控制而没总量控制目标,控制目标中名列榜首的“碳排放总量”将更难控制。
综合来看,《办法》的制度创新可归纳为四大亮点:
(1)规格最高。文件由中央政治局常委会会议审议批准、中办、国办联合印发,权威性和约束力远超以往的部门文件,确立了 “碳双控” 考核的刚性地位。
(2)要求最严。设置“一票否决” 项,碳排放总量等5项控制指标中有任意一项不达标直接判定为不合格;实行“党政同责”,考核对象覆盖省级党委和政府,将“双碳”责任从行政责任升级为政治责任。
(3)闭环管理。构建“目标分解—过程监测—结果评定—问责激励”的完整闭环,实现“碳双控”全流程闭环管理。从目标的科学设置,到过程的动态监测,再到结果的刚性评价,将“双碳”目标转化为可执行、可监督、可问责的具体行动,将有效避免碎片化管理的问题。
(4)差异考核。摒弃“一刀切”,根据地方实际情况设置不同考核目标,不搞“齐步走”。例如,对生态功能区和能源富集地区实行不同的考核标准,兼顾了发展与减排的平衡。
从根本上解决“重部署、轻落实”
《办法》的核心价值,在于构建了 “目标分解 — 过程监测 — 结果评定 — 问责激励” 的“碳双控”全流程闭环管理机制。
《办法》明确了评价考核按年度开展,而不是延续过去对碳强度五年规划期结束才考核的做法,这将避免时序滞后导致五年规划目标难以完成的情况发生。《办法》还确定了地方自评、部门评价、实地核验、综合评定等工作程序,形成“年度考核”+“自证+他查+数据验证”的多层评价体系。
在实施程序方面,《办法》规定:“各省(自治区、直辖市)党委和政府对本地区年度碳达峰碳中和工作开展自评,并按时将自评报告报党中央、国务院,抄送国家发展改革委等评价考核负责部门;各有关部门对所负责指标全国年度进展情况进行评估,对各省(自治区、直辖市)年度进展情况进行评价;国家发展改革委会同有关部门采取实地抽查、委托第三方核查等方式,对有关省(自治区、直辖市)工作进展、任务落实、目标完成以及数据真实性等情况进行实地核验;国家发展改革委结合地方自评、部门评价、实地核验等情况,提出各省(自治区、直辖市)年度碳达峰碳中和综合评价考核结果。”
评价考核结果经党中央、国务院审定后,由中央组织部、国家发展改革委按程序向省级党委和政府反馈。对存在徇私舞弊、谎报瞒报、篡改数据、伪造资料等行为,造成评价考核结果严重失真失实的,有关省(自治区、直辖市)评价考核结果将直接确定为“不合格”,并严肃追究相关单位和人员责任。
《办法》不再沿用以往“自上而下”的硬性指标分解方式,而是采用“上下结合”的差异化管理策略,既确保国家总体目标实现,又尊重地方实际发展条件。具体而言,由各省(自治区、直辖市)党委和政府按照国家统一工作要求,因地制宜结合实际研究提出目标并编制行动方案,经国家层面衔接审核、报党中央和国务院审定后作为评价考核依据。
国家发展改革委会同有关部门衔接审核省级行动方案时,将综合考虑地区主体功能定位、产业和能源结构、自然资源禀赋等因素,统筹好刚性约束和弹性调控,体现差异化要求。这一机制避免了“一刀切”,更加符合地方实际。
《办法》首次建立了 “碳达峰碳中和重要数据动态监测预警制度”,核心是解决传统考核 “事后算账” 的问题,实现 “事前预警、事中干预、事后整改” 的全流程管控。
我们预计,今后大概率会实行“月度监测、季度预警、年度评估”的常态化机制——月度监测重点跟踪能源消费和碳排放的实时变化,季度预警针对指标偏离目标的地区发出提醒,年度评估则对全年目标完成情况进行综合研判,有效解决了传统考核“数据滞后、预警不足”的问题。
我们建议,后续可以依据预警制度针对核心指标设置明确阈值——例如,碳排放总量增速突破年均1%、非化石能源消费占比增速低于年度目标的80%,可设置为黄色预警;若碳排放总量增速突破1.5%或碳排放强度未达季度目标,可设置为橙色预警。国家发展改革委可据此督促预警地区采取针对性措施,确保目标回归正轨。
根据《办法》,考核结果直接与省级领导班子和干部的政治前途、地方的政策支持挂钩,形成“奖优、罚劣、促中间”的鲜明导向。
具体而言,考核结果分为 “优秀”“合格”“不合格” 三个等级。若1项及以上控制指标不达标,或3项及以上支撑指标不达标,评价考核结果为“不合格”,由中央组织部、国家发展改革委督促有关省(自治区、直辖市)党委和政府在接到结果反馈后30个工作日内,向党中央、国务院作出书面报告,提出整改措施,明确完成时限。
逾期整改不到位的,视情由中央组织部、国家发展改革委会同有关部门约谈该省(自治区、直辖市)党委和政府。逾期整改不到位的,视情由中央组织部、国家发展改革委会同有关部门约谈该省(自治区、直辖市)党委和政府。
这一机制将“双碳”责任从“软约束”转化为“硬指标”,从根本上解决了“重部署、轻落实”的问题。若某地区因碳排放强度未达标被评为“不合格”,其主要负责人不仅会被约谈,还可能影响其晋升,这将倒逼地方党委和政府真正把“双碳”工作放在重要位置。
加速中国绿色低碳产业发展
《办法》将成为产业结构调整的加速器,推动中国产业从高碳向低碳转型。
高耗能行业将面临最严格的考核约束。新建高耗能项目需通过碳排放评价,且碳排放强度需达到行业先进水平,且通过等量或者减量置换获得指标后方能上马,存量高耗能项目若不能在2030年前完成节能降碳改造,将可能被强制淘汰。这将推动高耗能行业的集中度提升,落后产能加速退出。
绿色低碳产业将爆发式增长。绿色低碳产业将获得政策红利和支持,成为经济增长新动能:非化石能源、储能、氢能、绿色建筑、新能源汽车等绿色低碳产业,将迎来爆发式增长。目前我国绿色低碳产业规模约11万亿元,国家发展改革委预计,今后五年还有翻一番乃至更大的增长空间。
全链条碳排放管控将成为新要求。产业链低碳化将逐步融入企业供应链管理全过程、各环节,以建设绿色低碳供应链为引领,协同推进降碳、减污、扩绿、增长,加快发展方式全面绿色转型。
《办法》通过对政府逐级考核,将绿色发展的压力最终传到给市场主体的企业,将从根本上改变企业的经营逻辑,推动企业从高碳经营向低碳经营转型。
碳成本成为企业经营的核心成本。纳入碳市场的企业,若碳排放超过配额,需购买碳配额;未纳入碳市场的企业,若未完成考核目标,将面临罚款、项目审批限制等处罚;这将推动企业将碳成本纳入经营决策,优先选择低碳技术和产品。
碳管理体系成为企业的核心竞争力。企业将建立专门的碳管理体系,配备专业的碳管理人才,负责碳排放核算、减排方案制定、碳资产运营等工作。这将推动企业提升碳管理能力,降低减排成本,在市场竞争中占据优势。
无论是碳配额、核证自愿减排量(CCER)、绿证等狭义概念上的碳资产,还是主动淘汰落后产能形成的等量或者减量置换指标这样广义上的碳资产,都将成为企业的重要资产。这将激励企业主动减排,将减排成效转化为经济效益。
(作者为中创碳投科技有限公司总经理和董事长;编辑:徐沛宇、马克)
216.73.216.251
